Blog Viewer

Beyond Legal Process Mapping: Streamlining Large-Scale Matter Operations

By Damian Priamurskiy posted 03-25-2025 10:17

  

Please enjoy this blog post co-authored by Damian Priamurskiy, Project Management & Delivery Specialist, Lowenstein Sandler LLP and Mike Ertel, Director of Practice Innovation, Crowell & Moring.

In Legal Process Mapping 101, we explored how process mapping provides a structured approach to analyzing and improving legal workflows. By breaking down processes into discrete steps, firms can identify inefficiencies and create streamlined procedures that enhance efficiency and reduce unnecessary back-and-forth among attorneys and staff. Building on that foundation, this article focuses on applying process mapping principles to large-scale matter reviews, particularly in document-heavy transactions that involve agreement reviews, metadata collection, and database integration.

Law firms handling high-volume document reviews may face challenges related to multi-team coordination, varying review standards, and redundant data collection. Without a structured approach, attorneys and paralegals may duplicate efforts, flag risk inconsistently, or struggle to integrate extracted metadata into internal and client-facing data repositories. Tracking progress becomes difficult, and urgent issues may be delayed due to an absence of real-time notifications. An effective process map coupled with legal project management tools creates a clear workflow, ensures all stakeholders understand their roles and responsibilities, and reduces inefficiencies.
 
In the spirit of the practical-driven advice outlined in our previous article, we present a case study focused on implementing legal process mapping to address some of the most common challenges in large-scale document reviews.

                                                                                                                                         Case Study
                                                                                                                                         Fact Pattern

A corporate client engaged a law firm to conduct a large-scale document review as part of a major compliance transaction. The review involved over 14,000 pieces of documentation that required analysis for high-risk provisions, metadata extraction, and compliance tracking. The firm's existing process was inefficient, leading to delays, inconsistent risk identification, and data entry redundancies.

Primary challenges:

• Documentation was assigned manually for review without a structured workflow, resulting in uneven workloads among attorneys and paralegals.
• Risk understanding was subjective, leading to inconsistent red-flag assessments.
• Metadata had to be entered separately into the firm’s internal database and the client’s system, duplicating the effort and increasing the risk of errors.
• No structured escalation process existed for high-risk agreements — attorneys relied on email chains, causing instances where critical issues could be overlooked or delayed.

To address these inefficiencies, the firm applied legal process mapping principles to streamline workflows, implement automation, and standardize risk classification protocols.

                                                                                      Step 1: Team Building: Define Your Roles and Responsibilities.

As with any large-scale legal or business project, having a cohesive, dedicated team is essential for effective project delivery and maintaining strong process controls. A well-structured team ensures that tasks are completed efficiently, risks are managed proactively, and bottlenecks are minimized. Once the key players are identified, assigning clear roles and responsibilities is critical to avoiding confusion and duplication of effort. Defining who is responsible for specific tasks, who needs to be consulted, and who makes final decisions helps accountability, improves coordination, and enhances workflow efficiency. A structured approach to team roles streamlines execution and fosters better communication and collaboration across all stakeholders.

A clearly defined roles and responsibilities matrix (RACI)1 was created to ensure that each team member’s role was well-documented:

Table 1. RACI Matrix.
______________________________
 1 Creating a roles and responsibilities matrix, such as a RACI matrix, is a pivotal tool in process mapping and legal project management. This matrix delineates the specific roles of team members concerning tasks or deliverables, ensuring clarity and accountability throughout a project. The matrix was developed to clarify decision-making authorities and responsibilities, addressing challenges in coordination and accountability within growing business structures. Web: https://www.saviom.com/blog/infographic-what-is-risk-matrix-in-project-management-an-ultimate-guide/. Accessed on March 24, 2025.

With these roles in place, accountability improved, and bottlenecks were reduced.
 
                                                                                               Step 2: Assess Risks and Create Escalation Triggers.

Risk assessment is a crucial element of legal process mapping and project management, ensuring that potential issues are identified early and addressed efficiently. Without a structured risk framework, legal teams risk inconsistent decision-making, unnecessary delays, and potential liability. A well-designed escalation process ensures that risks are handled at the appropriate level, preventing minor issues from overburdening senior attorneys while ensuring critical matters receive timely attention. Clearly defined escalation triggers (e.g., regulatory concerns, contractual deviations) help establish when, how, and to whom issues should be raised. This ensures that resources are allocated effectively, bottlenecks are minimized, and client expectations are met with greater consistency and precision.

A risk matrix2 is a visual tool used to assess and prioritize potential risks by evaluating their likelihood of occurrence against the severity of their impact. Typically presented as a grid, one axis represents the probability of a risk event occurring, while the other depicts the potential impact or severity of the event. This structured approach enables organizations to identify which risks require immediate attention and which can be monitored over time. 
 
To improve risk assessment consistency, the firm’s legal project management team developed the below risk matrix:

Table 2. Risk Matrix.

________________________________
2A risk matrix is a visual tool used to assess and prioritize potential risks by evaluating their likelihood of occurrence against the severity of their impact. Typically presented as a grid, one axis represents the probability of a risk event occurring, while the other depicts the potential impact or severity of the event. This structured approach enables organizations to identify which risks require immediate attention and which can be monitored over time. Web: https://www.saviom.com/blog/infographic-what-is-risk-matrix-in-project-management-an-ultimate-guide/. Accessed on March 24, 2025.

This structured approach ensured that attorneys consistently applied risk classifications and escalated agreements when necessary.
 
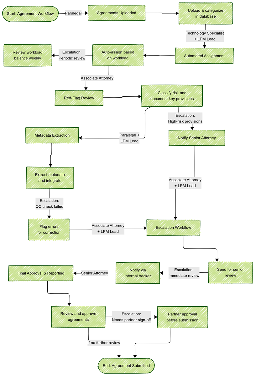
                                                                                                          Step 3: Design Your Process Map.

As in our previous article, we created a legal process map to outline the crucial steps in the workflow. However, since this article focuses on providing additional tools, implementation strategies, and maintenance approaches, the process map presented here is more high-level rather than detailed. In practice, firms would typically develop a more granular process map tailored to their specific needs, incorporating decision points, escalation triggers, and workflow automation where applicable.
 
This structured workflow reduced review time, improved consistency, and eliminated redundant data entry.

Table 3. Process chart.

Fig. 1. Workflow chart.



                                                                                                                       Step 4: Implement!
 
Introducing process changes in a law firm can be met with resistance at multiple levels, particularly when pre-existing workflows have been deeply ingrained over time. While legal process mapping can provide significant efficiency improvements, its implementation must be carefully managed to avoid disruption to existing processes that already provide value.

Change management methodologies can help guide successful adoption by ensuring that stakeholders understand why the change is necessary, how it impacts their work, and how to transition smoothly. Below is a sample list of steps we have used in this case study.

Table 4. Process Implementation Challenges and Solutions.

                                                                                                                Step 5: Monitor and Control.
 
Once a legal process mapping workflow has been implemented, ongoing monitoring and control are essential to ensure efficiency and adaptability. Without regular oversight, workflows can become outdated or misaligned with firm objectives. Legal teams must track performance, ensure compliance, and refine processes based on real-time feedback. Key performance indicators (KPIs) such as time to completion, accuracy in risk classifications, and reduction in redundant tasks help assess success. Regular quality control checks, audit logs, and structured feedback loops ensure that metadata accuracy, escalation workflows, and compliance requirements remain consistent. 

Various tools support effective monitoring, ranging from simple tracking sheets to web-based automation platforms. Firms should adopt tools based on workflow complexity, team size, and client needs. Legal project managers play a key role in overseeing dashboard tracking, workflow analytics, and process refinement while ensuring that attorneys and paralegals remain engaged. The table below highlights common monitoring tools and their practical applications.
 
                                                                                                  Table 5. Common Monitoring and Control Tools

These changes resulted in a significant reduction in review time, improved accuracy in risk assessments, and better coordination across teams. The firm eliminated redundant tasks and ensured that attorneys received timely alerts for high-priority agreements. By applying process mapping and project management principles, legal teams transformed what had been an inefficient and manual process into a structured, repeatable workflow that minimized errors and improved client service.

Law firms implementing these strategies approaches should start by analyzing their current workflows to identify bottlenecks and opportunities to automate repetitive tasks, particularly in data extraction and task tracking, and to reduce the risk of inconsistencies. Establishing clear escalation triggers helps ensure that high-risk agreements receive prompt attention. Once an optimized workflow is in place, regular monitoring and refinement will help maintain efficiency and keep processes aligned with best practices.
 
This is not simply a list of tools for improving individual workflows—it is a strategic approach that enhances operational efficiency across legal teams. By applying structured workflows and best practices to high-volume matter reviews, law firms can improve accuracy, reduce administrative burden, and provide more effective client service through better quality controls and monitoring.





#PracticeManagement
#PracticeManagementandPracticeSupport
#Processes
#BusinessandLegalProcessImprovements
#100Level
#200Level
#ChangeManagement

0 comments
143 views

Permalink